Videogame Assist RAG
A Retrieval-Augmented Generation (RAG) system built with Azure OpenAI and Azure Cognitive Search, featuring both console and web interfaces for document-based question answering about video game manuals and guides.
๐ Features
- ๐ PDF Document Processing: Automatically extracts and processes PDF documents using Azure Document Intelligence
- ๐ Vector Search: Uses Azure Cognitive Search with semantic search capabilities and text embeddings
- ๐ฌ AI-Powered Chat: Leverages Azure OpenAI GPT-4o-mini for intelligent responses
- ๐ Web Interface: Interactive Streamlit chat interface with conversation history
- ๐ฅ๏ธ Console Interface: Command-line interface for quick interactions
- ๐ Analytics: Chat statistics and export functionality
- ๐ Secure: Environment-based configuration with no hardcoded secrets
- โก Smart Processing: MD5 hash checking to avoid reprocessing unchanged documents
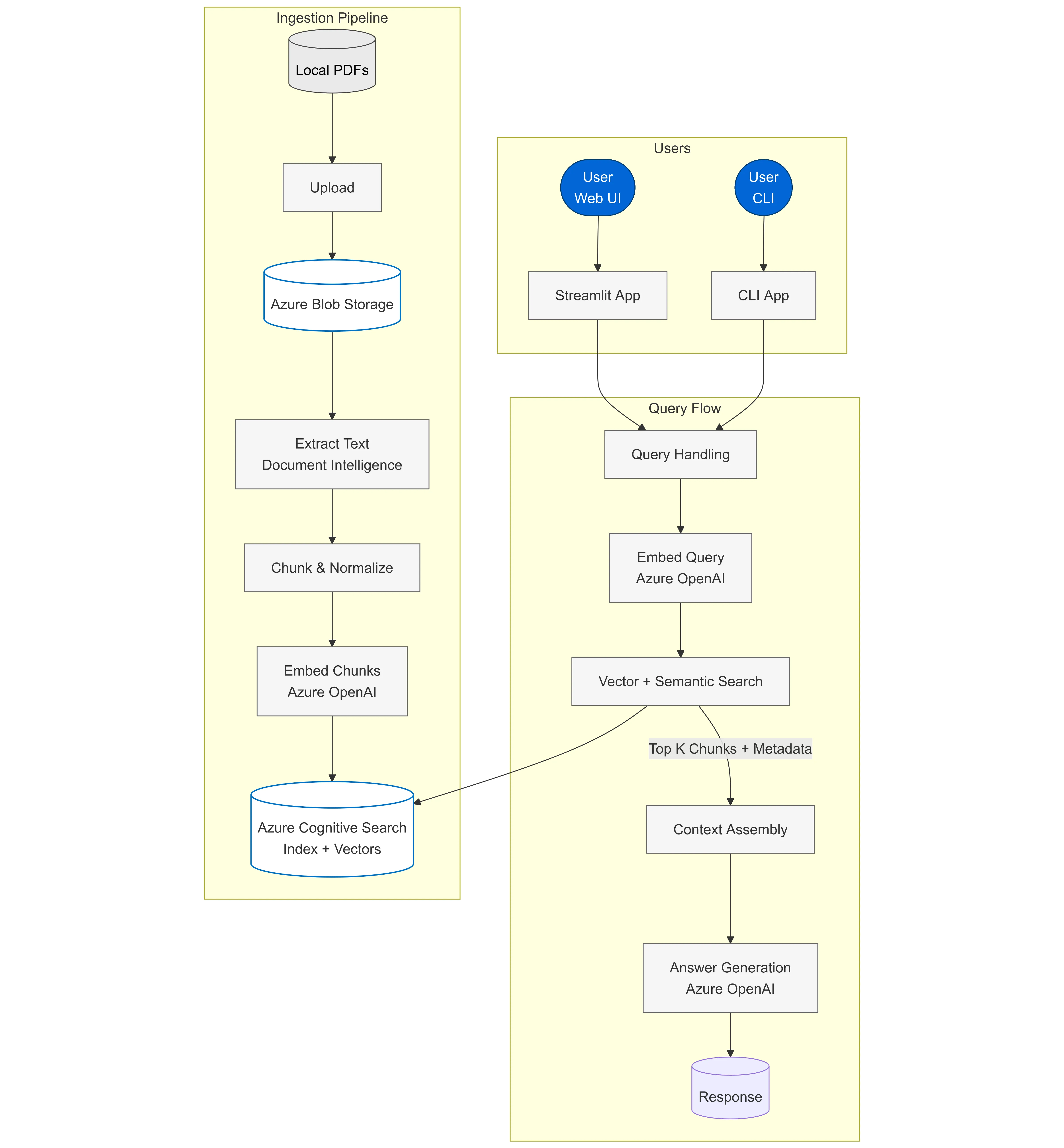
๐๏ธ Architecture
This RAG system combines several Azure services:
- Azure OpenAI: For text generation and embeddings
- Azure Cognitive Search: For vector search and document indexing
- Azure Document Intelligence: For PDF text extraction
- Azure Blob Storage: For document storage
